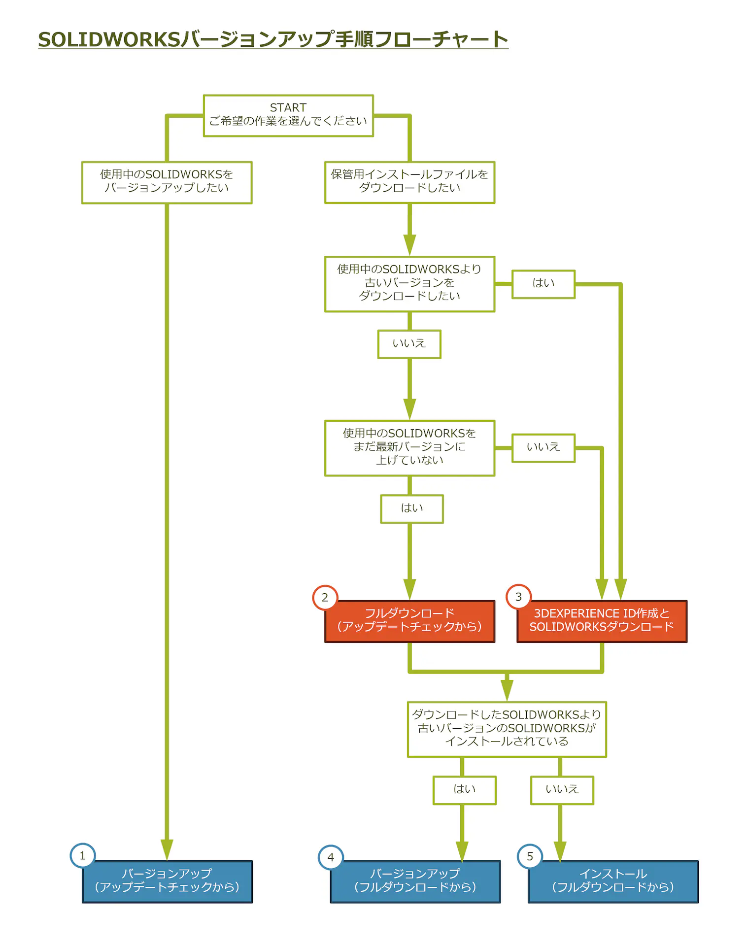
SOILIDWORKSバージョンアップ手順フローチャート SOLIDWORKSのバージョンアップの手順をフローチャートと動画にまとめました。 フローチャートを進め、1〜5のうち該当する番号の動画を参考に作業を進めてください。 1. バージョンアップ(アップデートチェックから) 2. フルダウンロード(アップデートチェックから) 3. 3DEXPERIENCE ID作成とSOLIDWORKSダウンロード 4. バージョンアップ(フルダウンロードから) 5. インストール(フルダウンロードから)